Workspaces and data mesh
A Paradime Workspace is a self-contained unit that comes with its own repo, users, data warehouse connections, production schedules, alerting, and notifications
What is a workspace?
A Paradime Workspace is a self-contained unit where teams can do their analytics work. Each workspace comes with its own repo, users, data warehouse connections, production schedules, alerting, notifications, dbt-version, and integrations.

A workspace maps loosely to an analytics team and their daily work. Everything that someone will do inside a workspace will remain ring-fenced within the workspace. Each workspace can have its own set of users, but users can also be common across workspaces with different permission levels. An example is someone can be an admin in one workspace, a developer in another, and a read-only business user in a third workspace.

All workspaces within a company account have the same data residency. So if a company has chosen London (eu-west-2) as their data residency, then all their workspaces and associated data will be located in London.In the future, we will scope all our products on the Paradime platform at a workspace level.
Why did we build this?
At Paradime, we work backwards from the customer or shape the product so that we can fit seamlessly within our user's daily work.
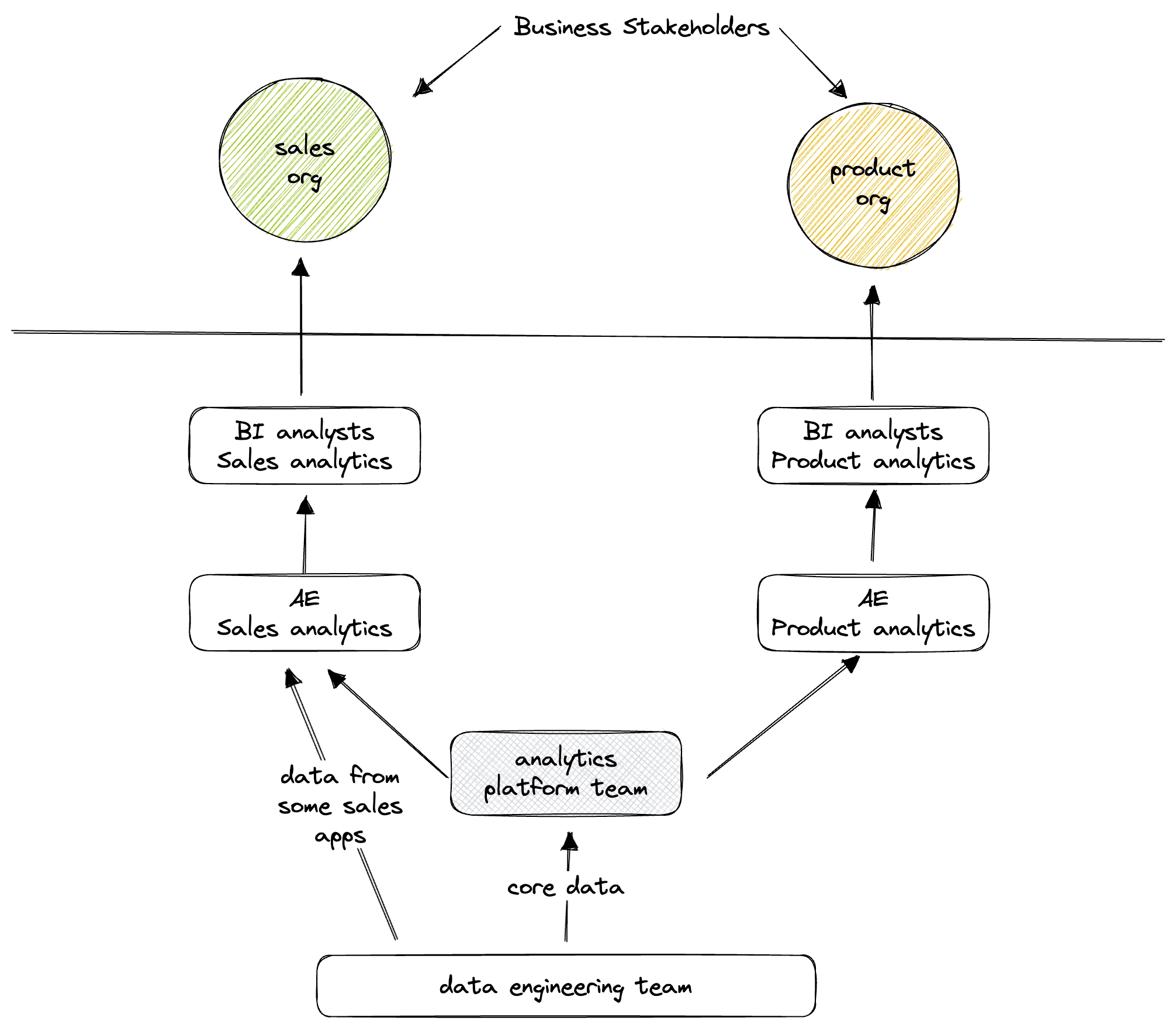
From an organizational perspective, we have seen many of our customers moving or considering moving to a distributed analytics team from a monolith. Many people call this team structure, hub-and-spoke model or domain-based team model. As companies grow, this is also the abstraction or how BI teams get organized. So, if we have to draw the organization structure around analytics with say, two business units - Sales and Product, it would look something like below.

As a result, analytics teams tend to get broken down to better align with the needs of business stakeholders.
Analytics work includes providing dashboard-level insights, add/remove/update metrics, dbt™* models, data sources, running jobs and the list goes on. To align with this shift in how teams are getting re-organized and how analytics work is being carried out, we built Paradime Workspaces.

Workspaces allow companies to go from a single / central analytics team to distributed analytics team where the work is distributed too. An equivalent software engineering analogy would be going from single monolith to micro-services architecture.
Customers are then able to configure each of their workspaces independently, be it users, dbt-repo and models, production schedules, warehouse connections and integrations.
Having this level of flexibility is a game-changer for companies looking to deploy analytics platform that is future proof and aligned to business goals. Data leaders are able to deploy distributed analytics teams faster than ever with minimal resources and no maintenance overhead.
How does this work?
As a customer, when you first create your account, you will have a default workspace or your first workspace to start with.If your plan allows multiple workspaces, then you can see all the workspaces you are a member of from the drop-down in the navigation bar.

If you are an admin, then you can add / manage all the workspaces by clicking on the Manage Workspaces menu item.

Use-cases
With Workspaces, we are unlocking multiple approaches to how analytics teams can work. We have outlined some of the use cases we see among our customers today and we would love to learn more if you think we are missing something.
Enterprise operating in multiple continents like EU and US or medium-sized/mid-market company adopting data mesh

Enterprises with operations in multiple countries can setup workspaces located in the EU and US to meet security and local privacy laws, e.g. GDPR. With Paradime workspaces, organizations can have their accounts setup in the EU and US. Customers now get infinite flexibility to organize their dbt™* projects, warehouse connections, users etc. in line with how teams and business stakeholders are structured.
Each workspace can be independently setup and tuned, providing data leaders with the freedom and flexibility to build a global analytics platform.
A Paradime workspace can be connected to multiple data warehouse connections for development and production compared to dbt Cloud™*.
Connected data pipelines across workspaces

In a data mesh, people often refer to data products, which are outputs of one workspace that are consumed as inputs in another workspace. Organizations will need to model the dependency between workspaces within their scheduling and orchestration pipelines.Each Paradime workspace can have their own production dbt™* schedules.
Each workspace also comes with its own API key and API secret. With this abstraction in place, data engineers can build the dependency between workspaces as DAGs in their favorite orchestration platform. Then use each DAG and its API-key and API-secret to trigger a schedule run in one workspace when an upstream workspace has completed.
Platform teams can control how the pipeline between connected workspaces will function while analytics teams can setup production dbt™* schedules within their own workspace.
Multiple environments for test/staging and live

For organizations with many dbt™* projects, upgrading dbt™* versions without any impact on live projects is sometimes a priority for platform teams. Platform teams also like to test out different data warehouse configurations, dbt™* versions, macros, and packages before rolling them out to the rest of the analytics teams.
With Paradime Workspaces, it's possible to have one workspace where analytics teams are working day-to-day. And another workspace where platform teams can test changes before rolling them out to the live workspace.
Migrating from a monolith to data-mesh architecture

There are a lot of organizations who are now considering moving from a monolith to a data mesh architecture. During the migration process, they want zero impact / downtime for their data analytics teams.
A Paradime Workspace is dedicated for the monolith project where the majority analytics team will be working. Without disrupting their flow, the platform team can then spin up additional workspaces and migrate to a data-mesh. Once migration is complete, they can deprecate the monolith workspace and move the entire team to their mesh workspaces with zero down-time.
Package development
Private package: Customers can be doing their daily work on a live dbt™* project while also building and maintaining private packages. With Paradime Workspace, it's possible to have one workspace for analytics and another for dbt™* packages.

Open source package development: If you are an OSS enthusiast and want to develop open source dbt-packages for the community, you likely have many dbt™* repos. With Paradime Workspaces, each dbt™* package can live inside a workspace. Since workspaces support multiple warehouse connections, developers can test their package against each warehouse before every release. With a unified development environment, package developers will be able to bring even more utility on top of dbt™*.

Comparison with dbt Cloud™*
The primary differences with dbt Cloud™ are as follows:
Warehouses connections:
In dbt Cloud™*, the fundamental unit is a project. Each project has its own dbt™* repo linked to a single data warehouse connection. This setup works quite well for a single repo and single warehouse connection - typically when teams are just getting started in their dbt™* journey. But we increasingly see modern teams using warehouses with different computes in Snowflake to support small and large data sets and optimize cost. In such a scenario, in dbt Cloud™* customers will have to keep creating projects and pay for Enterprise pricing. This platform limitation also leads to unnecessary project duplication even though projects have the same git repo.
In Paradime, the fundamental unit is a workspace. Each workspace supports multiple warehouse connections making Paradime workspaces much more feature-rich and versatile. Team don't have to have unnecessary duplicate projects.
Alerting and Notifications
In dbt-Cloud, all alerts and notifications for schedules are set at the project level. Notifications from all schedules in a project go to the same Slack channel which leads to alert-fatigue, confusion, and improper triaging of issues.
In Paradime, alerting and notifications are set on a per schedule basis offering much more granular control and faster actioning. The alerts from schedules go to the relevant Slack channel to relevant people leading to more effective actions.
Integrations
In dbt Cloud™*, customers have to use the administrative and metadata API to build integrations. dbt Cloud™* does not offer out-of-the box integration with MDS apps like Looker, Tableau, Fivetran, Hightouch, etc.
In Paradime, each workspace has their own integrations. For example, a finance analytics workspace can have end-to-end lineage across Fivetran, dbt™*, and Looker, giving those teams all the tools to work independently. Through Paradime workspaces, analytics teams can function end-to-end on their own.
Pricing
In dbt Cloud™*, only Enterprise customers can have more than one dbt™* project. This forces cash and resource strapped teams to move to local VSCode setups that are hard to build, develop and maintain. For teams without the resources to maintain a local setup, it increases their dbt Cloud™* cost by more than 4-6 times. This is unfair.
In Paradime, workspace limits across pricing tiers is rational, fair and reasonable and in line with how typical teams are structured.
Conclusion
Paradime Workspaces unlock a wealth of use cases for our customers. Organizations of any size can now implement data mesh and reach a very high level of technical maturity in their analytics platform with realtively much less effort.
Last updated
Was this helpful?